不用硬撐!生孩子前先把「育嬰留停津貼 X 勞保生育給付」補助全搞懂

孩子出生後,真正的難題往往不是生產那一刻的痛有多深刻,而是接下來的每一天:「 請了育嬰留停家裡經濟撐不撐得住?」
「請了之後公司或職務上會不會有所變化?」
「不請的話,未來會不會後悔沒有好好陪伴孩子成長?」

不用硬撐!生孩子前先把「育嬰留停津貼 X 勞保生育給付」補助全搞懂

其實不只是已生產爸媽會有這些煩惱,其實多數準爸媽不是不想要小孩,而是因為現實壓力而不敢想要,月子中心、房貸、車貸、租金與持續上漲的物價,還要同時考慮職場生涯、孩子的托育問題等現實考量。

不用硬撐!生孩子前先把「育嬰留停津貼 X 勞保生育給付」補助全搞懂

最愛勸生的茜茜與人夫謙不只生下四寶以身作則(人夫謙得意笑⁉️ )同時也幫各位陷入「該生,不生」拉扯中的(準)爸媽們,整理出育嬰留職停薪、勞保生育給付的資訊,先確認好補助資訊,仔細評估後,希望大家都能快樂迎來平安健康的天使寶貝!

發放單位:勞動部勞工保險局

不用硬撐!生孩子前先把「育嬰留停津貼 X 勞保生育給付」補助全搞懂

不只中央的生育給付將提高至10萬元,就連「育嬰留停照顧彈性化」也迎來一波的制度改革,讓整體育兒政策朝向更貼近現實生活的方向前進,對許多職場爸媽而言將會更加友善。過去的育嬰假,常被形容成「名義上有、實際上很難用」,不是請假門檻高,就是一請就得付出不小的經濟代價。

不用硬撐!生孩子前先把「育嬰留停津貼 X 勞保生育給付」補助全搞懂

隨著新制上路後,政府把育嬰假設計得更貼近育兒現場,不只請假方式更有彈性,也搭配實質的薪資補助,讓爸媽在面對孩子突然生病、保母臨時請假,或學校面臨停課等狀況時,不再只能硬撐,而是多了一個能安心選擇、比較不焦慮的後盾。

不用硬撐!生孩子前先把「育嬰留停津貼 X 勞保生育給付」補助全搞懂

🔹申請門檻:

1.勞保年資合計滿1年以上
2.子女滿3歲前
3.依性別平等工作法之規定,父母雙親皆可辦理育嬰留職停薪

不用硬撐!生孩子前先把「育嬰留停津貼 X 勞保生育給付」補助全搞懂

🔹給付標準:

1.申請育嬰留職停薪期間公司不會給付薪水
2.津貼金額約為平均月投保薪資的80%(含60%就業保險給付+20%政府補助)
3.每位子女最長可請領 6 個月
4.留停結束後,勞保會自動銜接恢復
5.不論是否續保,加保流程會自動完成,雇主與員工都不用再為繁瑣的手續傷腦筋
6.死產(含引產)因身心皆須復原與調適,可以申請育嬰留職停薪
註:流產不能申請育嬰留職停薪,但媽咪仍享有法定流產假(4星期、1星期或5日,視懷孕週數而定)

不用硬撐!生孩子前先把「育嬰留停津貼 X 勞保生育給付」補助全搞懂

🔹申請辦法:

備妥投保單未出具「育嬰留職停薪證明電子檔」,登入勞保局全球資訊網,點選「個人網路申報及查詢作業」,選擇「生育」「就保育嬰留職停薪津貼申辦」即可開始線上申辦。

若欲臨櫃申辦請先至網站下載申辦文件,填妥後帶著應備物品前往勞動部勞工保險局/普通事故給付組/生育給付組。

不用硬撐!生孩子前先把「育嬰留停津貼 X 勞保生育給付」補助全搞懂

🔹申請文件:
1.育嬰津貼申請書、給付收據,以及續保申請書
2.育嬰假起訖日證明(若育嬰津貼申請書已有投保單位蓋章證明,則不需要)
3.申請人和子女的戶口謄本
4.申請人的銀行存摺影本

不用硬撐!生孩子前先把「育嬰留停津貼 X 勞保生育給付」補助全搞懂

詳細請參考【就保育嬰留職停薪津貼申辦】網站點選相關需求,有申請相關之應備物品列表,也有官方申請表可供下載填寫。

新制亮點

不用硬撐!生孩子前先把「育嬰留停津貼 X 勞保生育給付」補助全搞懂

彈性化請假:請假單位「以日申請」、家庭照顧假「小時計」

每位家長原本就有的 2 年育嬰留職停薪額度裡,現在有了更多彈性:可以先保留 30 天,改成用「按天」來請假。這對很多家庭來說真的很有感,像是幼兒園因為腸病毒臨時停課、保母突然請假,或孩子剛入學需要陪伴適應的那段時間,都能派上用場。爸媽終於不用因為短短幾天的突發狀況,就被迫一次請滿整個月,承擔整月沒薪水或只領低薪的壓力。

不用硬撐!生孩子前先把「育嬰留停津貼 X 勞保生育給付」補助全搞懂

從 2026 年開始,新制讓家庭照顧假變得更彈性,可以改用「小時」來請,一年共有 56 小時的額度,不管是下午陪孩子去打疫苗,還是臨時早退處理學校停課,都能更精準地請假,不用為了幾個小時硬請一整天。

就算一年 56 小時的家庭照顧假都用完了,只要還有14天的事假額度,爸媽一樣可以用「小時」來請,雇主依法不能拒絕,也不能因此扣全勤獎金,讓臨時照顧孩子這件事,終於不再變成職場上的壓力來源。

不用硬撐!生孩子前先把「育嬰留停津貼 X 勞保生育給付」補助全搞懂

預告修正:停薪津貼改「6+1個月」

以前育嬰留停的津貼大多是用「整個月」來算,只要沒請滿一個月,計算方式就很複雜,也讓很多爸媽不敢彈性使用。現在新制則是「按日請假、按日領錢」,且同樣享有約 8 成的薪資補助(包含就業保險給付加上政府補助),不會因為請得零碎就吃虧。

另外,爸媽雙方只要各自把原本能領的 6 個月育嬰留職停薪津貼都請滿,就能再多拿一個月的津貼。也就是說,原本全家最多只能領 12 個月,將有機會延長到 14 個月,讓雙親有更多時間輪流陪伴孩子。

不過這項規定目前還在預告、蒐集意見的階段,預計 2026 年才會送交行政院審議,實際上路時間仍需等官方正式公告為準。

不用硬撐!生孩子前先把「育嬰留停津貼 X 勞保生育給付」補助全搞懂

友善企業獎勵

為了鼓勵30人以下微型企業雇主實施單日育嬰假,只要員工申請1日育嬰留職停薪,雇主就能申請每日1,000 元的獎勵金,以減輕支應職代或人力調配成本。 這項補助不只減輕企業主的實際營運負擔,也有助於降低職場對請育嬰假的標籤化,讓雇主在面對員工請假需求時,能更安心、也更願意支持家庭照顧。

發放單位:勞動部勞工保險局

不用硬撐!生孩子前先把「育嬰留停津貼 X 勞保生育給付」補助全搞懂

不只是把孩子生下來而已,而是一連串生活節奏的重新洗牌。從身體恢復、育兒適應,到收入與工作安排的調整,每一步都需要時間,也需要被制度支持。職場媽咪們生產前後可依法請 8 週產假,且在受雇滿 6 個月的情況下,產假期間公司需給付全薪之外,孩子出生後,還能再向勞保局申請「勞保生育給付」,同時搭配各縣市加碼的生育津貼,讓家庭在迎接新成員時,多一層實質的支持。

不用硬撐!生孩子前先把「育嬰留停津貼 X 勞保生育給付」補助全搞懂

🔹申請門檻:

1.在懷孕期間的保險日數達到 280 天後分娩
2.在懷孕期間的保險日數達到 181 天後早產(胎兒懷孕週數20~37週;體重500~2500公克)
3.即使在懷孕時有勞保、保險效力結束後生產,只要在停保後 1 年內產下同一胎,也可申請
4.生產後5年內進行申請,逾時無效
5.死產(含引產)可以申請生育給付,符合上述妊娠週數或體重條件的死產,亦可依「早產」定義請領生育給付。
註:流產不得申請生育給付,改由健保署以醫療給付方式給付。

不用硬撐!生孩子前先把「育嬰留停津貼 X 勞保生育給付」補助全搞懂

🔹給付標準:

1.一次性生育給付
2.按媽咪分娩或早產當月起,往前推6個月之平均月投保薪資 X 60日
= 生產前6個月的月薪平均起來 X 2個月的薪水為給付標準
3.生產雙胞胎以上的媽咪,則按比例增加給付金額(如:雙胞胎可請領4個月、三胞胎可請領6個月)
4.如果你同時符合其他 社會保險的生育給付資格(例如公務、軍公教生育補助等),不同制度中同一胎只能擇一請領。

不用硬撐!生孩子前先把「育嬰留停津貼 X 勞保生育給付」補助全搞懂

🔹申請辦法:

憑自然人憑證,線上申報登入勞保局全球資訊網之「個人網路申報及查詢作業」https://edesk.bli.gov.tw/me/#/na/login 選擇「生育」/「勞保生育給付申辦」,上傳申請資料,即可進入申辦程序;或者亦可填妥應備文件與申請書,臨櫃或郵寄至勞保局申請。也可以於戶政事務所辦理子女出生登記時一併申請,需要檢附的相關文件。

不用硬撐!生孩子前先把「育嬰留停津貼 X 勞保生育給付」補助全搞懂

註:如果你是在國內生產,還可利用 MyData 平台下載出生通報資料,傳給勞保局,就 不需要再另外提供出生證明文件,非常方便!

不用硬撐!生孩子前先把「育嬰留停津貼 X 勞保生育給付」補助全搞懂

🔹申請文件:

詳細請參考【勞保生育給付申辦】網站點選相關需求,有申請相關之應備物品列表,也有官方申請表可供下載填寫。

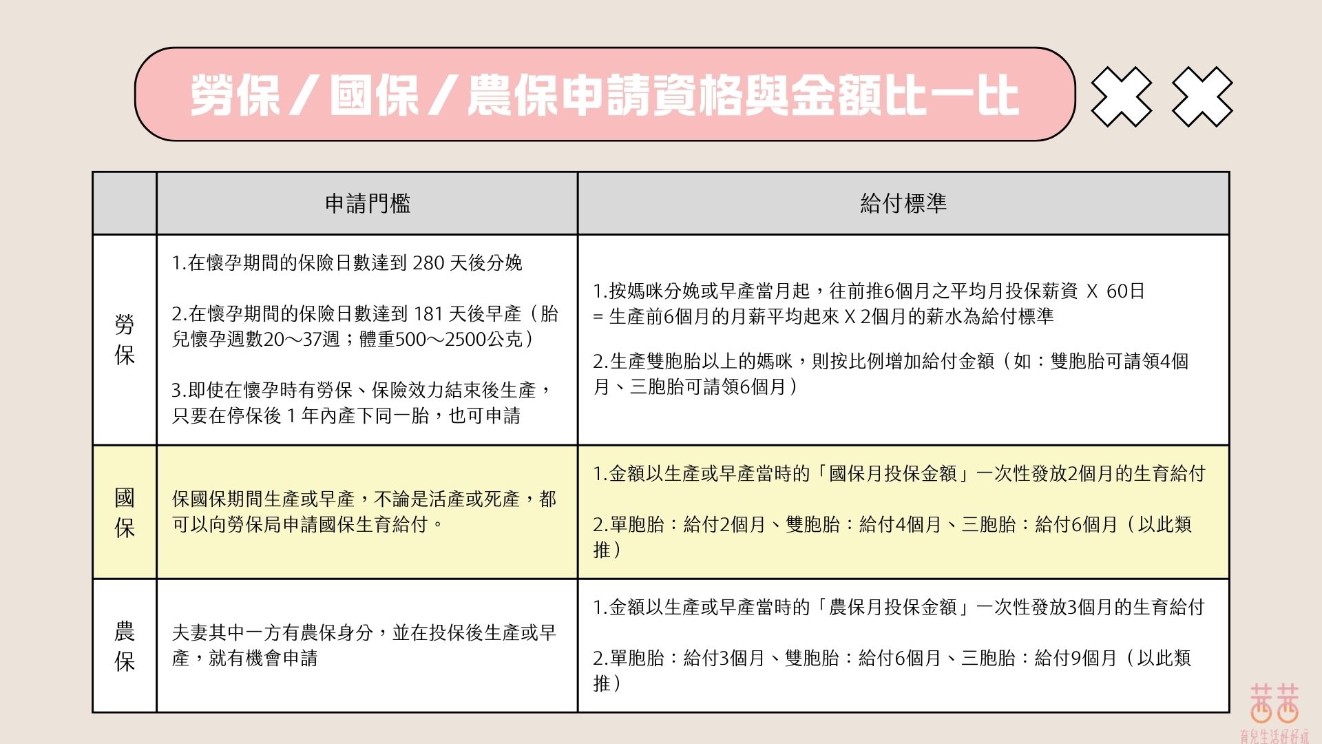
勞保/國保/農保三者差異:

不用硬撐!生孩子前先把「育嬰留停津貼 X 勞保生育給付」補助全搞懂
圖片來源:勞動部勞工保險局

常見的生育給付包含:勞保生育給付、國保生育給付以及農保生育給付,且三者的發放單位皆為勞動部勞工保險局。實際在申請時,許多新手爸媽常會感到困惑:如果夫妻分別參加不同的保險,例如一方有勞保、另一方是國保或農保,那生育給付該怎麼領?到底是夫妻兩人都能各自申請一份,還是同一胎只能擇一請領?這也是許多人在生產前最常詢問的問題之一。

勞保/國保/農保申請資格與金額比一比

不用硬撐!生孩子前先把「育嬰留停津貼 X 勞保生育給付」補助全搞懂

根據勞保局的說明,其實「生育給付」能由誰來請領,規則並不複雜。整體來看,勞保生育給付與國保生育給付,原則上都是由媽媽申請,只有在爸爸是農保被保險人的情況下,才會出現不同的選擇空間。

不用硬撐!生孩子前先把「育嬰留停津貼 X 勞保生育給付」補助全搞懂

生不生孩子,從來都不是一句「加油」就能解決的事。茜茜與人夫謙都懂,那些在心裡反覆拉扯的不是不愛孩子,而是現實層面的種種問題,包括:經濟撐不撐得住、工作會不會受影響、自己會不會後悔…皆難以忽視。也正因為如此,與其用壓力逼自己做選擇,不如先把制度與補助搞清楚。

當你知道有哪些資源可以接住你、哪些選擇其實沒那麼孤單,也許就能少一點恐懼,多一點從容。最愛勸生的我們,當然還是希望大家都能在準備好、安心的狀態下,迎接屬於自己的小天使。

.

.

不用硬撐!生孩子前先把「育嬰留停津貼 X 勞保生育給付」補助全搞懂

看完茜茜超詳細的心得文,如果還有任何問題,或是想跟上茜茜的獨家團購優惠✨

別客氣!
直接加入我的LINE就對了~ https://cc99.tw/r5H4M/bl

加入之後,不只能拿到『最優惠的團購好康』,裡面還有由我和人夫謙一起成立的~超貼心ababa客服團隊?

神隊友小幫手”瑪麗姆姆”,會陪你處理所有大小事❤️
不管是想問怎麼選、怎麼買,還是遇到任何付款/售後問題,他都會像閨蜜一樣幫忙爸媽們,回覆超細心!

跟著茜茜買好物不踩雷,更不怕成為團購孤兒~我們都在?

.

【茜茜揪團瘋好物 推薦】
◒開團時間►2/22(日)中午12:30 ~ 2/28(六) 晚上23:59止
◒茜茜專屬團購優惠► https://cc99.tw/K7QJl/bl (開團後,點進去,往下滑就會看到囉)
◒付款方式► 刷卡、ATM轉帳、銀行轉帳

?加入茜茜一對一LINE團購不錯過:https://cc99.tw/r5H4M/bl
?加入私密社團『茜茜揪團瘋好物』:https://cc99.tw/gaDeC/bl

【想知道更多~茜謙一家的最新消息】

茜茜的粉絲團|親子生活&獨家團購優惠
FB 茜茜育兒生活好好玩 ▶ https://cc99.tw/reF47/bl
最新團購熱映中 ▶ https://cc99.tw/IDYiu/bl

茜茜的影音頻道|育兒、裝潢一探究竟
YT 茜茜與人夫謙 ▶ https://cc99.tw/APMky/bl

茜茜個人專屬|親子.收納.媽咪懂買
IG chienchien99 ▶ https://cc99.tw/H7fIi/bl

0~3歲育兒專屬|孕媽咪.嫩嬰.小寶看這裡
IG chienbuy ▶ https://cc99.tw/ktwSk/bl

茜茜揪團瘋好物|生活&育兒好物團購好康
FB社團 ▶ https://cc99.tw/gaDeC/bl

茜茜一對一LINE|團購客服or任何想問的
LINE ▶ https://cc99.tw/r5H4M/bl
貼心使用說明 ▶ https://cc99.tw/Sk8pd/bl

茜茜的工作信箱|合作邀約歡迎來信
mail ▶ [email protected]

不用硬撐!生孩子前先把「育嬰留停津貼 X 勞保生育給付」補助全搞懂

取用本文章任一文字、段落、照片或影片,請來信取得本人授權同意,若未經合法授權使用而任意轉載或盜用(文字與照片、影片),用於任何商業行為、販售商品或團購使用,即構成侵犯個人智慧財產權,已委任法律顧問並一律採法律途徑處理。

.


發表評論

ABOUT ME

Hello!我是茜茜^口^ 婚前是服裝設計師, 現在則是熱愛寫文分享(還有購物)的三寶媽 育兒經驗、親子教養、婚姻生活、好物心得, 不藏私帶你過關爸媽新手村 跟著我們一家五口 (茜茜+人夫謙+屁寶+秦秦+星星) 好玩育兒輕鬆生活吧!

Instagram